Agin games

尊龙凯时 - 人生就是搏!

EN
当前位置:Agin games电子 > 涡轮流量计 > WLL-102涡轮流量变送器

WLL-102涡轮流量变送器

WLL-102涡轮流量变送器本身不具备现场显示功能,仅将流量信号远传输出,三线制脉冲输出,高电平≥8V,低电平≤0.8V,信号传输距离≤1000米。仪表价格低廉,集成度高,体积小巧,特别适用于与二次显示仪、PLC、DCS等计算机控制系统配合使用。

立即咨询
资料下载
  • 简介及用途

    WLL-102涡轮流量变送器本身不具备现场显示功能,仅将流量信号远传输出,三线制脉冲输出,高电平≥8V,低电平≤0.8V,信号传输距离≤1000米。仪表价格低廉,集成度高,体积小巧,特别适用于与二次显示仪、PLC、DCS等计算机控制系统配合使用。


  • 结构与外形尺寸

    WLL-102尺寸图

    WLL-102尺寸图


  • 参数指标


    仪表口径(mm)
    及连接方式
        4、6、10、15、20、32、40采用螺纹连接
        15、20、25、32、40、50、65、80、100、125、150、200采用法兰连接
    精度等级    ±1%R,±0.5%R,±0.2%R(需特制)
    量程比    1:10;1:15;1:20

    传感器材质

        304不锈钢、316L不锈钢等
    被测介质温度    -20~+110℃
    环境条件    环境温度:-10~+55℃ 相对湿度:5%~90% 大气压力:86kPa~106kPa
    信号输出功能   两线制4~20mA电流信号
    工作电源    +24VDC
    信号线接口   赫斯曼接头
    防护等级    IP65

    WLL-102安装注意事项

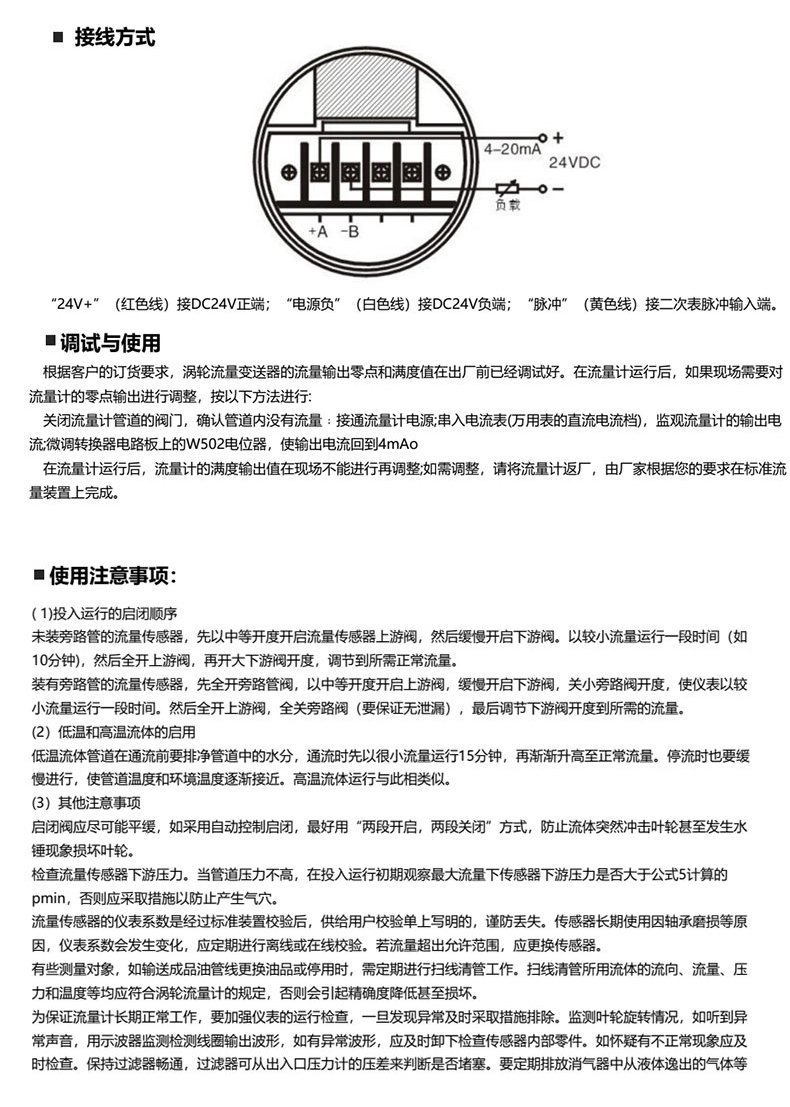
    WLL-102接线方式


  • 购买流程

    零售: 联系客服-咨询产品参数-确认产品型号-付款-物流发货-签收

    大客户: 联系客服-咨询行业解决方案-确认产品型号参数-签订相关技术合同-付款-物流发货-签收



  • 售后保证及调试培训

    1.Agin games为客户提供安装调试服务,以及其他技术咨询,必要时技术人员可上门提供技术培训。客户如有技术上疑问,技术人员将在4个小时内给出回复。

    2.Agin games产品严格按照ISO9001国际质量体系设计生产,传感器产品质保1年.仪表类产品质保3年,7天退换货,终身维修。(人为损坏不在质保范围,定制产品无质量问题不退不换。)

    3.因质量问题造成的退换货,Agin games将承担退换货运费。非质量问题退换货费用将由客户承担。
    注:质量问题是指功能,尺寸、指标、安装方式等定制参数未按照客户提出的要求定制,功能不符,尺寸误差,精度不准(误差范围内除外)。
    定制产品需双方确认图纸后加工生产,如产品不符合客户要求需在二周内提出书面异议,客户未按规定期限提出异议视为验收合格。
    如在期限内提出异议,双方确认后确属产品质量问题或未按双方确认后的要求生产,可调换或退款。如无质量问题,且发货型号与合同签订型号完整无误,则不提供退换货服务。

    4. 返厂维修的产品将在3个工作日内出具检测结果,7个工作日内完成维修。

    售后咨询

    技术咨询、返厂维修、发票、投诉建议等相关问题。售后服务热线021-51601181



  • 地址:上海市宝山区顾村镇沪太路5018号梓坤科技园1号楼910室

  • 24小时全国热线:400-7282-986

  • 售前咨询热线:021-51602986

  • 售后咨询热线:021-51601181

企业公众号
企业抖音号
企业视频号
企业微博
企业小红书
Copyright @ 2010-2024 尊龙凯时 - 人生就是搏! 版权所有 沪ICP备99901877号-6
Agin games